GTA DE BILBAO 1 6 DC (MADRID). Ver mapa
La intervencion, intermediacion, o participacion en cualquier tipo de operacion o en negocios desarrollados por otros empresarios individuales o sociales.
no disponible
06/10/2020
5 años
3.000,00 €
-
Madrid
-
Administrador único
Información sobre balances y cuentas de resultados de ACC CONFIDENCE ADVICE SL depositados en el Registro Mercantil de Madrid en los últimos ejercicios.
| Ejercicio Disponibilidad | 2019 3 horas | 2020 3 horas | 2021 3 horas | 2022 3 horas | Consultar en Axesor | |
| Consultar en Axesor | ||||||
| Entidad | Relación | Entidad/Relación | Desde | Hasta |
|---|---|---|---|---|
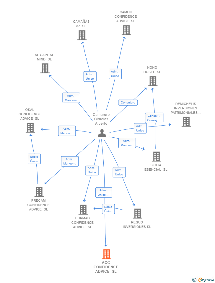
| Camarero Ciruelos Alberto | Socio Único | Camarero Ciruelos Alberto Socio Único | 26/10/2020 | |
| Camarero Ciruelos Alberto | Adm. Unico | Camarero Ciruelos Alberto Adm. Unico | 26/10/2020 |

Resumen cronológico de actos publicados en las ediciones digitales de Boletines Oficiales (BORME, BOE, BOPI) inscritos por ACC CONFIDENCE ADVICE SL o en los que participa indirectamente.
Se constituye la empresa con fecha 26 de octubre de 2020 mediante escritura pública. La empresa se crea con un capital social inicial de 3.000,00 Euros e inicia su actividad el 6 de octubre de 2020. El domicilio social en el momento de su constitución se establece en GTA DE BILBAO 1 6 DC (MADRID). La empresa indica que su actividad es LA INTERVENCION, INTERMEDIACION, O PARTICIPACION EN CUALQUIER TIPO DE OPERACION O EN NEGOCIOS DESARROLLADOS POR OTROS EMPRESARIOS INDIVIDUALES O SOCIALES.
| Informe de Crédito | Informe Mercantil, Incidencias y Vinculaciones | Perfil Comercial de Empresa | |
| Capital social actual y evolución | ![]() | ![]() | ![]() |
| Información mercantil y comercial | ![]() | ![]() | ![]() Básica |
| Administradores y dirigentes | ![]() | ![]() Solo administradores | ![]() Solo dirigentes |
| Empresas relacionadas (accionistas, participadas,…) | ![]() | ![]() | ![]() |
| Incidencias judiciales y procedimientos concursales | ![]() | ![]() | ![]() |
| Impagos en el fichero RAI | ![]() | ![]() | ![]() |
| Impagos en el fichero Asnef Empresas | ![]() | ![]() | ![]() |
| Categoría crediticia y probabilidad de incumplimiento de pago | ![]() | ![]() | ![]() |
| Extracto del balance y cuenta de pérdidas y ganancias | ![]() | ![]() | ![]() |
| Ratios y magnitudes económico-financieras | ![]() | ![]() | ![]() |
| Acceder | Acceder | Acceder |
ACC CONFIDENCE ADVICE SL inscrita en el Registro Mercantil de Madrid.
capital social de la empresa es de 3.000,00 euros.