C/ CABO DE GATA 5 (PINTO). Ver mapa
La prestación de servicios de transporte, mensajería, paquetería, recadería, reparto, distribución, manipulación, embalaje, importación y exportación, de todo tipo de productos, artículos y correspondencia, ya sea nacional o internacional, tanto por tierra como por mar o avión.
no disponible
15/10/2025
26 días
3.000,00 €
-
Madrid
-
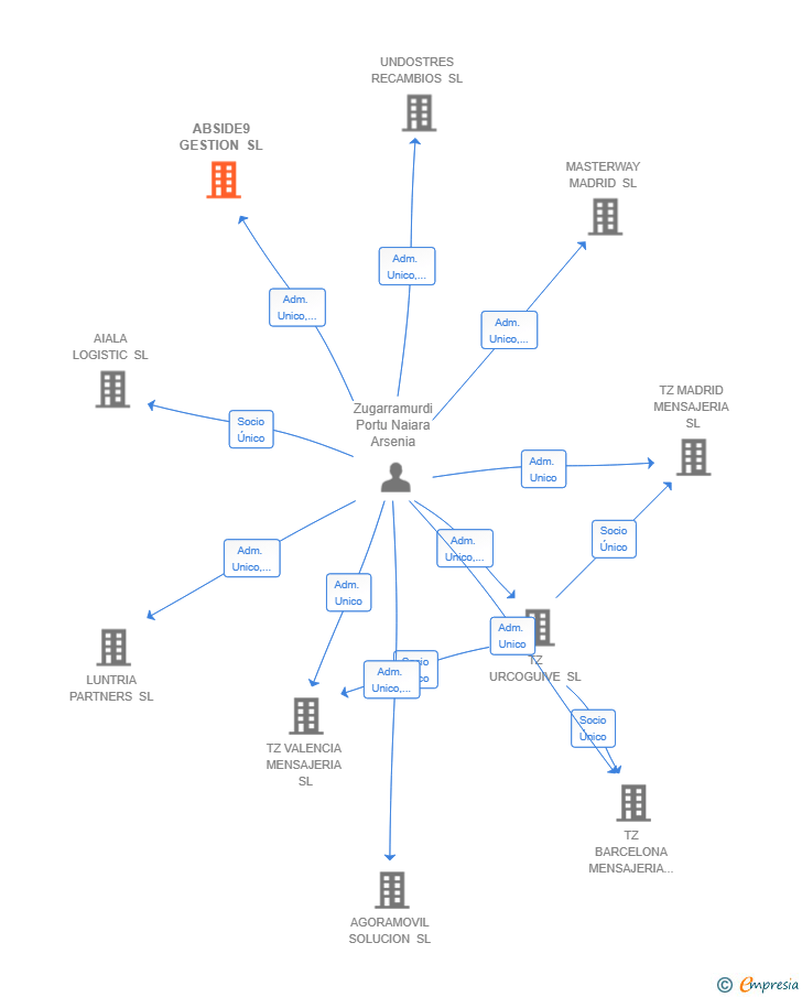
Administrador único
| Entidad | Relación | Entidad/Relación | Desde | Hasta |
|---|---|---|---|---|
| Zugarramurdi Portu Naiara Arsenia | Socio Único | Zugarramurdi Portu Naiara Arsenia Socio Único | 29/10/2025 | |
| Zugarramurdi Portu Naiara Arsenia | Adm. Unico | Zugarramurdi Portu Naiara Arsenia Adm. Unico | 29/10/2025 |

Resumen cronológico de actos publicados en las ediciones digitales de Boletines Oficiales (BORME, BOE, BOPI) inscritos por ABSIDE9 GESTION SL o en los que participa indirectamente.
Se constituye la empresa con fecha 29 de octubre de 2025 mediante escritura pública. La empresa se crea con un capital social inicial de 3.000,00 Euros e inicia su actividad el 15 de octubre de 2025. El domicilio social en el momento de su constitución se establece en C/ CABO DE GATA 5 (PINTO). La empresa indica que su actividad es La prestación de servicios de transporte, mensajería, paquetería, recadería, reparto, distribución, manipulación, embalaje, importación y exportación, de todo tipo de productos, artículos y correspondencia, ya sea nacional o internacional, tanto por tierra como por mar o avión.
ABSIDE9 GESTION SL inscrita en el Registro Mercantil de Madrid.
capital social de la empresa es de 3.000,00 euros.