C/ LAZCANO 8 3º F (MALAGA). Ver mapa
Restaurantes y puestos de comida. Establecimientos de bebidas. Otras actividades de consultoría empresarial. Otras actividades de apoyo a las empresas.-
no disponible
24/06/2020
6 años
3.000,00 €
-
Málaga
-
Administrador único
Información sobre balances y cuentas de resultados de ABARAPA1708 SL depositados en el Registro Mercantil de Málaga en los últimos ejercicios.
| Ejercicio Disponibilidad | 2019 3 horas | 2020 3 horas | 2021 3 horas | 2022 3 horas | Consultar en Axesor | |
| Consultar en Axesor | ||||||
| Entidad | Relación | Entidad/Relación | Desde | Hasta |
|---|---|---|---|---|
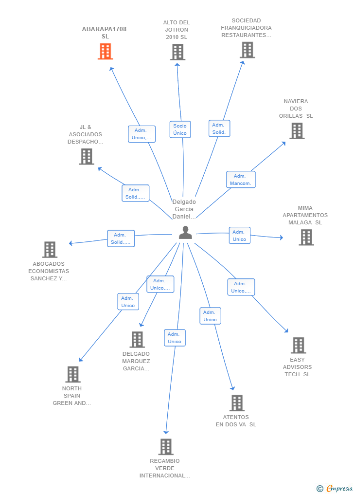
| Delgado Garcia Daniel Angel | Socio Único | Delgado Garcia Daniel Angel Socio Único | 14/02/2023 | |
| Delgado Garcia Daniel Angel | Adm. Unico | Delgado Garcia Daniel Angel Adm. Unico | 14/02/2023 | |
| Palumbo Raffaele | Adm. Solid. | Palumbo Raffaele Adm. Solid. | 03/08/2020 | 14/02/2023 |
| Balzamo Andrea | Adm. Solid. | Balzamo Andrea Adm. Solid. | 03/08/2020 | 14/02/2023 |

Resumen cronológico de actos publicados en las ediciones digitales de Boletines Oficiales (BORME, BOE, BOPI) inscritos por ABARAPA1708 SL o en los que participa indirectamente.
Publicación en el BORME de los siguientes ceses-dimisiones:
| Administradores Solidarios |
Se constituye la empresa con fecha 3 de agosto de 2020 mediante escritura pública. La empresa se crea con un capital social inicial de 3.000,00 Euros e inicia su actividad el 24 de junio de 2020. El domicilio social en el momento de su constitución se establece en C/ LAZCANO 8 3º F (MALAGA). La empresa indica que su actividad es Restaurantes y puestos de comida. Establecimientos de bebidas. Otras actividades de consultoría empresarial. Otras actividades de apoyo a las empresas.
Publicación en el BORME de los siguientes nombramientos:
| Administradores Solidarios |
| Informe de Crédito | Informe Mercantil, Incidencias y Vinculaciones | Perfil Comercial de Empresa | |
| Capital social actual y evolución | ![]() | ![]() | ![]() |
| Información mercantil y comercial | ![]() | ![]() | ![]() Básica |
| Administradores y dirigentes | ![]() | ![]() Solo administradores | ![]() Solo dirigentes |
| Empresas relacionadas (accionistas, participadas,…) | ![]() | ![]() | ![]() |
| Incidencias judiciales y procedimientos concursales | ![]() | ![]() | ![]() |
| Impagos en el fichero RAI | ![]() | ![]() | ![]() |
| Impagos en el fichero Asnef Empresas | ![]() | ![]() | ![]() |
| Categoría crediticia y probabilidad de incumplimiento de pago | ![]() | ![]() | ![]() |
| Extracto del balance y cuenta de pérdidas y ganancias | ![]() | ![]() | ![]() |
| Ratios y magnitudes económico-financieras | ![]() | ![]() | ![]() |
| Acceder | Acceder | Acceder |
ABARAPA1708 SL inscrita en el Registro Mercantil de Málaga.
capital social de la empresa es de 3.000,00 euros.