AVDA ANDALUCIA NUMERO 20, PORTAL 3, ANTICO 23 1138 (TARIFA). Ver mapa
Alojamientos turísticos y otros alojamientos de corta estancia.
no disponible
20/10/2022
3 años
3.000,00 €
-
Cádiz
-
Administradores solidarios
Información sobre balances y cuentas de resultados de A2CM INVERSIONES INMOBILIARIAS SL depositados en el Registro Mercantil de Cádiz en los últimos ejercicios.
| Ejercicio Disponibilidad | 2019 3 horas | 2020 3 horas | 2021 3 horas | 2022 3 horas | Consultar en Axesor | |
| Consultar en Axesor | ||||||
| Entidad | Relación | Entidad/Relación | Desde | Hasta |
|---|---|---|---|---|
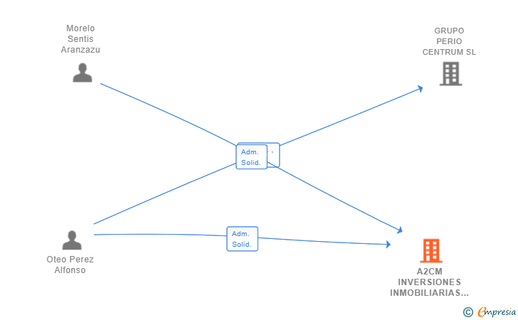
| Oteo Perez Alfonso | Adm. Solid. | Oteo Perez Alfonso Adm. Solid. | 22/11/2022 | |
| Morelo Sentis Aranzazu | Adm. Solid. | Morelo Sentis Aranzazu Adm. Solid. | 22/11/2022 |

Resumen cronológico de actos publicados en las ediciones digitales de Boletines Oficiales (BORME, BOE, BOPI) inscritos por A2CM INVERSIONES INMOBILIARIAS SL o en los que participa indirectamente.
Se constituye la empresa con fecha 22 de noviembre de 2022 mediante escritura pública. La empresa se crea con un capital social inicial de 3.000,00 Euros e inicia su actividad el 20 de octubre de 2022. El domicilio social en el momento de su constitución se establece en AVDA ANDALUCIA NUMERO 20, PORTAL 3, ANTICO 23 1138 (TARIFA). La empresa indica que su actividad es Alojamientos turísticos y otros alojamientos de corta estancia.
Publicación en el BORME de los siguientes nombramientos:
| Administradores Solidarios |
| Informe de Crédito | Predicción y Calificación | Perfil Comercial de Empresa | |
| Categoría crediticia y probabilidad de incumplimiento de pago | ![]() | ![]() | ![]() |
| Crédito recomendado | ![]() | ![]() | ![]() |
| Importe de ventas y número de empleados | ![]() | ![]() | ![]() |
| Información mercantil y comercial | ![]() | ![]() | ![]() Básica |
| Administradores y dirigentes | ![]() | ![]() | ![]() Solo dirigentes |
| Incidencias judiciales y procedimientos concursales | ![]() | ![]() | ![]() |
| Impagos en el fichero RAI | ![]() | ![]() | ![]() |
| Impagos en el fichero Asnef Empresas | ![]() | ![]() | ![]() |
| Extracto del balance y cuenta de pérdidas y ganancias | ![]() | ![]() | ![]() |
| Ratios y magnitudes económico-financieras | ![]() | ![]() | ![]() |
| Acceder | Acceder | Acceder |
A2CM INVERSIONES INMOBILIARIAS SL inscrita en el Registro Mercantil de Cádiz.
capital social de la empresa es de 3.000,00 euros.