CL ROCAFORT NUM.248 P.EN PTA.4 (BARCELONA). Ver mapa
La creacion y desarrollo de cualquier tipo de sociedades mercantiles y en especial de empresas de nuevas tecnologias 5g, asi como prestacion de servicios de consultoria y asesoramiento a nivel amplio en negocios, etc.
no disponible
26/05/2020
6 años
5.050,00 €
0.5M €
Barcelona
-
Administrador único
Información sobre balances y cuentas de resultados de 5G VENTURES DRIVER SL depositados en el Registro Mercantil de Barcelona en los últimos ejercicios.
| Ejercicio Disponibilidad | 2019 3 horas | 2020 Inmediata | 2021 Inmediata | 2022 Inmediata | Consultar en Axesor | |
| Consultar en Axesor | ||||||
| Entidad | Relación | Entidad/Relación | Desde | Hasta |
|---|---|---|---|---|
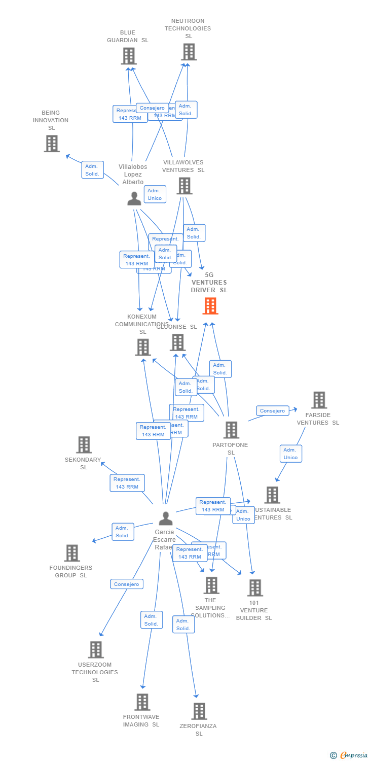
| FARSIDE VENTURES SL | Adm. Unico | FARSIDE VENTURES SL Adm. Unico | 14/08/2024 | |
| PARTOFONE SL | Adm. Solid. | PARTOFONE SL Adm. Solid. | 21/02/2022 | 14/08/2024 |
| VILLAWOLVES VENTURES SL | Adm. Solid. | VILLAWOLVES VENTURES SL Adm. Solid. | 21/02/2022 | 14/08/2024 |
| Villalobos Lopez Alberto | Represent.143 RRM | Villalobos Lopez Alberto Represent.143 RRM | 21/02/2022 | 14/08/2024 |
| Garcia Escarre Rafael | Represent.143 RRM | Garcia Escarre Rafael Represent.143 RRM | 21/02/2022 | |
| Villalobos Lopez Alberto | Adm. Solid. | Villalobos Lopez Alberto Adm. Solid. | 18/06/2020 | 21/02/2022 |
| Garcia Escarre Rafael | Adm. Solid. | Garcia Escarre Rafael Adm. Solid. | 18/06/2020 | 21/02/2022 |

Resumen cronológico de actos publicados en las ediciones digitales de Boletines Oficiales (BORME, BOE, BOPI) inscritos por 5G VENTURES DRIVER SL o en los que participa indirectamente.
Publicación en el BORME de los siguientes nombramientos:
| Presidente | |
| Consejero |
|
| Secretario No Consejero | |
| Representante 143 RRM |
Publicación en el BORME de los siguientes revocaciones:
| Administrador Solidario | |
| Representante 143 RRM |
Publicación en el BORME de los siguientes nombramientos:
| Administrador Único | |
| Representante 143 RRM |
Con fecha 26 de mayo de 2023, mediante la correspondiente escritura ha quedado incrito en el Registro Mercantil la ampliación de 970 € del capital social de la empresa. Esta ampliación representa un 23.77 % de incremento del capital, quedando un capital social resultante de 5.050€.
| Capital social anterior: | 4.080 € |
| Aumento de capital: | 970 € |
| Capital social resultante: | 5.050 € |
| % incremento: | 23.77 % |
Publicación en el BORME de los siguientes revocaciones:
| Administradores Solidarios |
Publicación en el BORME de los siguientes nombramientos:
| Administrador Solidario | |
| Representante 143 RRM |
Con fecha 21 de febrero de 2022, mediante la correspondiente escritura ha quedado incrito en el Registro Mercantil la ampliación de 1.080 € del capital social de la empresa. Esta ampliación representa un 36.00 % de incremento del capital, quedando un capital social resultante de 4.080€.
| Capital social anterior: | 3.000 € |
| Aumento de capital: | 1.080 € |
| Capital social resultante: | 4.080 € |
| % incremento: | 36.00 % |
Se constituye la empresa con fecha 18 de junio de 2020 mediante escritura pública. La empresa se crea con un capital social inicial de 3.000,00 Euros e inicia su actividad el 26 de mayo de 2020. El domicilio social en el momento de su constitución se establece en CL ROCAFORT NUM.248 P.EN PTA.4 (BARCELONA). La empresa indica que su actividad es LA CREACION Y DESARROLLO DE CUALQUIER TIPO DE SOCIEDADES MERCANTILES Y EN ESPECIAL DE EMPRESAS DE NUEVAS TECNOLOGIAS 5G, ASI COMO PRESTACION DE SERVICIOS DE CONSULTORIA Y ASESORAMIENTO A NIVEL AMPLIO EN NEGOCIOS, ETC.
Publicación en el BORME de los siguientes nombramientos:
| Administradores Solidarios |
| Informe axesor 360º | Informe de Crédito | Perfil Comercial de Empresa | |
| Importe de ventas y número de empleados | ![]() | ![]() | ![]() |
| Información mercantil y comercial | ![]() Completa | ![]() Completa | ![]() Básica |
| Administradores y dirigentes | ![]() | ![]() | ![]() Solo dirigentes |
| Empresas relacionadas (accionistas, participadas,…) | ![]() | ![]() | ![]() |
| Categoría crediticia y probabilidad de incumplimiento de pago | ![]() | ![]() | ![]() |
| Impagos (RAI y Asnef Empresas) e incidencias judiciales | ![]() | ![]() | ![]() |
| Balance y cuenta de pérdidas y ganancias | ![]() Completo | ![]() Extracto | ![]() |
| Ratios y magnitudes económico-financieras | ![]() Completo | ![]() Extracto | ![]() |
| Representación gráfica de empresas relacionadas | ![]() | ![]() | ![]() |
| Comparativa del balance con la media del sector | ![]() | ![]() | ![]() |
| Estado de flujos de efectivo y de cambios en el patrimonio neto | ![]() | ![]() | ![]() |
| Fuentes de financiación y avales | ![]() | ![]() | ![]() |
| Subvenciones, concursos/subastas públicas y marcas | ![]() | ![]() | ![]() |
| Acceder | Acceder | Acceder |
5G VENTURES DRIVER SL inscrita en el Registro Mercantil de Barcelona.
capital social de la empresa es de 5.050,00 euros y tiene una facturación anual inferior a 500.000 euros.