C/ JUAN XIII 56 - POLIGONO INDUSTRIAL EL BOBALAR (ALAQUAS). Ver mapa
A).- la adquisición y administración de participaciones sociales, valores mobiliarios o cualquier tipo de títulos que concedan una participación en sociedades, sin actividad de intermediación.
no disponible
18/01/2019
7 años
3.755.140,00 €
0.5M €
Valencia
-
Administradores mancomunados
Información sobre balances y cuentas de resultados de 360 LN SERVICES SL depositados en el Registro Mercantil de Valencia en los últimos ejercicios.
| Ejercicio Disponibilidad | 2019 3 horas | 2020 3 horas | 2021 Inmediata | 2022 Inmediata | Consultar en Axesor | |
| Consultar en Axesor | ||||||
| Entidad | Relación | Entidad/Relación | Desde | Hasta |
|---|---|---|---|---|
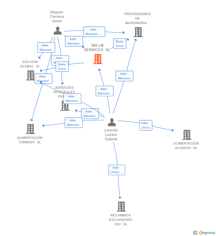
| Nogues Cervera Javier | Adm. Mancom. | Nogues Cervera Javier Adm. Mancom. | 05/02/2019 | |
| Lorente Lazaro Gabriel | Adm. Mancom. | Lorente Lazaro Gabriel Adm. Mancom. | 05/02/2019 |


Resumen cronológico de actos publicados en las ediciones digitales de Boletines Oficiales (BORME, BOE, BOPI) inscritos por 360 LN SERVICES SL o en los que participa indirectamente.
Traslado del domicilio social de la empresa situado en C/ LLANTERNERS 50 - POLIGONO INDUSTRIAL DELS MOLLO (ALAQUAS) siendo el nuevo domicilio situado en C/ JUAN XIII 56 - POLIGONO INDUSTRIAL EL BOBALAR (ALAQUAS).
Se constituye la empresa con fecha 5 de febrero de 2019 mediante escritura pública. La empresa se crea con un capital social inicial de 3.755.140,00 Euros e inicia su actividad el 18 de enero de 2019. El domicilio social en el momento de su constitución se establece en C/ LLANTERNERS 50 - POLIGONO INDUSTRIAL DELS MOLLO (ALAQUAS). La empresa indica que su actividad es a).- La adquisición y administración de participaciones sociales, valores mobiliarios o cualquier tipo de títulos que concedan una participación en sociedades, sin actividad de intermediación.
Publicación en el BORME de los siguientes nombramientos:
| Administradores Mancomunados |
| Informe de Crédito | Informe Mercantil, Incidencias y Vinculaciones | Perfil Comercial de Empresa | |
| Capital social actual y evolución | ![]() | ![]() | ![]() |
| Información mercantil y comercial | ![]() | ![]() | ![]() Básica |
| Administradores y dirigentes | ![]() | ![]() Solo administradores | ![]() Solo dirigentes |
| Empresas relacionadas (accionistas, participadas,…) | ![]() | ![]() | ![]() |
| Incidencias judiciales y procedimientos concursales | ![]() | ![]() | ![]() |
| Impagos en el fichero RAI | ![]() | ![]() | ![]() |
| Impagos en el fichero Asnef Empresas | ![]() | ![]() | ![]() |
| Categoría crediticia y probabilidad de incumplimiento de pago | ![]() | ![]() | ![]() |
| Extracto del balance y cuenta de pérdidas y ganancias | ![]() | ![]() | ![]() |
| Ratios y magnitudes económico-financieras | ![]() | ![]() | ![]() |
| Acceder | Acceder | Acceder |
360 LN SERVICES SL inscrita en el Registro Mercantil de Valencia.
capital social de la empresa es de 3.755.140,00 euros y tiene una facturación anual inferior a 500.000 euros.