AVDA INGENIERO DE LA TORRE ACOSTA 1 (MALAGA). Ver mapa
Actividad principal. 10.13 / elaboración de productos cárnicos y de volatería.-
no disponible
31/03/2021
5 años
10.000,00 €
0.5M €
Málaga
-
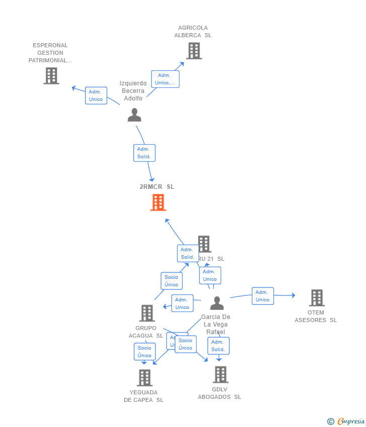
Administradores solidarios
Información sobre balances y cuentas de resultados de 2RMCR SL depositados en el Registro Mercantil de Málaga en los últimos ejercicios.
| Ejercicio Disponibilidad | 2019 3 horas | 2020 3 horas | 2021 Inmediata | 2022 Inmediata | Consultar en Axesor | |
| Consultar en Axesor | ||||||
| Entidad | Relación | Entidad/Relación | Desde | Hasta |
|---|---|---|---|---|
| Garcia De La Vega Rafael | Adm. Solid. | Garcia De La Vega Rafael Adm. Solid. | 07/04/2021 | |
| Izquierdo Becerra Adolfo | Adm. Solid. | Izquierdo Becerra Adolfo Adm. Solid. | 07/04/2021 |

Resumen cronológico de actos publicados en las ediciones digitales de Boletines Oficiales (BORME, BOE, BOPI) inscritos por 2RMCR SL o en los que participa indirectamente.
Se constituye la empresa con fecha 7 de abril de 2021 mediante escritura pública. La empresa se crea con un capital social inicial de 10.000,00 Euros e inicia su actividad el 31 de marzo de 2021. El domicilio social en el momento de su constitución se establece en AVDA INGENIERO DE LA TORRE ACOSTA 1 (MALAGA). La empresa indica que su actividad es Actividad principal. 10.13 / Elaboración de productos cárnicos y de volatería.
Publicación en el BORME de los siguientes nombramientos:
| Administradores Solidarios |
| Informe axesor 360º | Informe de Crédito | Perfil Comercial de Empresa | |
| Importe de ventas y número de empleados | ![]() | ![]() | ![]() |
| Información mercantil y comercial | ![]() Completa | ![]() Completa | ![]() Básica |
| Administradores y dirigentes | ![]() | ![]() | ![]() Solo dirigentes |
| Empresas relacionadas (accionistas, participadas,…) | ![]() | ![]() | ![]() |
| Categoría crediticia y probabilidad de incumplimiento de pago | ![]() | ![]() | ![]() |
| Impagos (RAI y Asnef Empresas) e incidencias judiciales | ![]() | ![]() | ![]() |
| Balance y cuenta de pérdidas y ganancias | ![]() Completo | ![]() Extracto | ![]() |
| Ratios y magnitudes económico-financieras | ![]() Completo | ![]() Extracto | ![]() |
| Representación gráfica de empresas relacionadas | ![]() | ![]() | ![]() |
| Comparativa del balance con la media del sector | ![]() | ![]() | ![]() |
| Estado de flujos de efectivo y de cambios en el patrimonio neto | ![]() | ![]() | ![]() |
| Fuentes de financiación y avales | ![]() | ![]() | ![]() |
| Subvenciones, concursos/subastas públicas y marcas | ![]() | ![]() | ![]() |
| Acceder | Acceder | Acceder |
2RMCR SL inscrita en el Registro Mercantil de Málaga.
capital social de la empresa es de 10.000,00 euros y tiene una facturación anual inferior a 500.000 euros.