AV DIAGONAL NUM.534 P.4 PTA.1 (BARCELONA). Ver mapa
La adquisicion y promocion de locales y viviendas de naturaleza urbana para su arrendamiento, se excluye el arrendamiento financiero.La actividad de promocion incluye la rehabilitacion de edificaciones, etc.
no disponible
27/05/2022
4 años
3.000,00 €
-
Barcelona
-
Administrador único
Información sobre balances y cuentas de resultados de 21KLUBIBIZA CAPITAL INVESTMENT SL depositados en el Registro Mercantil de Barcelona en los últimos ejercicios.
| Ejercicio Disponibilidad | 2019 3 horas | 2020 3 horas | 2021 3 horas | 2022 3 horas | Consultar en Axesor | |
| Consultar en Axesor | ||||||
| Entidad | Relación | Entidad/Relación | Desde | Hasta |
|---|---|---|---|---|
| Gonzalez Gamboa Maria Fernanda | Apod. Solid. | Gonzalez Gamboa Maria Fernanda Apod. Solid. | 04/07/2022 | |
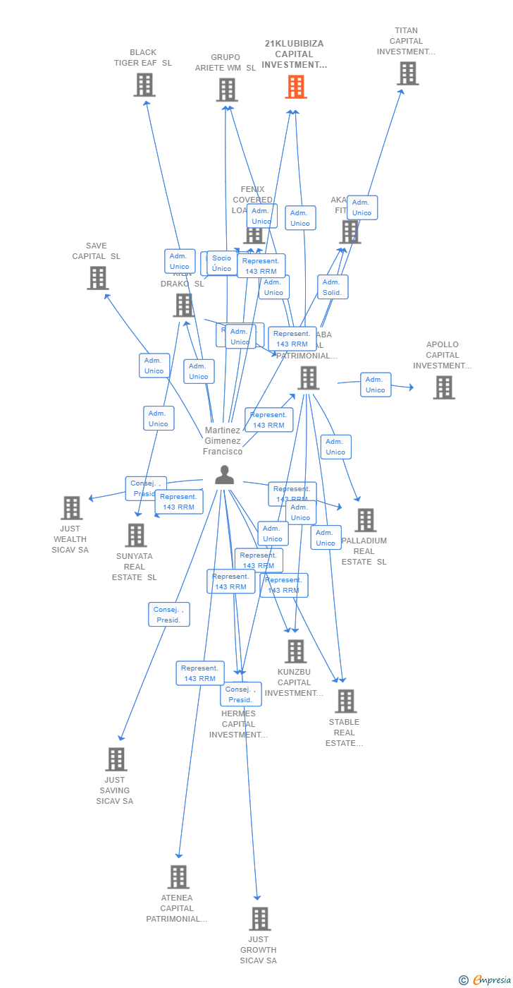
| ALMADRABA CAPITAL PATRIMONIAL SL | Adm. Unico | ALMADRABA CAPITAL PATRIMONIAL SL Adm. Unico | 10/06/2022 | |
| Martinez Gimenez Francisco | Represent.143 RRM | Martinez Gimenez Francisco Represent.143 RRM | 10/06/2022 |

Resumen cronológico de actos publicados en las ediciones digitales de Boletines Oficiales (BORME, BOE, BOPI) inscritos por 21KLUBIBIZA CAPITAL INVESTMENT SL o en los que participa indirectamente.
Se constituye la empresa con fecha 10 de junio de 2022 mediante escritura pública. La empresa se crea con un capital social inicial de 3.000,00 Euros e inicia su actividad el 27 de mayo de 2022. El domicilio social en el momento de su constitución se establece en AV DIAGONAL NUM.534 P.4 PTA.1 (BARCELONA). La empresa indica que su actividad es LA ADQUISICION Y PROMOCION DE LOCALES Y VIVIENDAS DE NATURALEZA URBANA PARA SU ARRENDAMIENTO, SE EXCLUYE EL ARRENDAMIENTO FINANCIERO.LA ACTIVIDAD DE PROMOCION INCLUYE LA REHABILITACION DE EDIFICACIONES, ETC.
Publicación en el BORME de los siguientes nombramientos:
| Administrador Único | |
| Representante 143 RRM |
| Informe de Crédito | Informe Mercantil, Incidencias y Vinculaciones | Perfil Comercial de Empresa | |
| Capital social actual y evolución | ![]() | ![]() | ![]() |
| Información mercantil y comercial | ![]() | ![]() | ![]() Básica |
| Administradores y dirigentes | ![]() | ![]() Solo administradores | ![]() Solo dirigentes |
| Empresas relacionadas (accionistas, participadas,…) | ![]() | ![]() | ![]() |
| Incidencias judiciales y procedimientos concursales | ![]() | ![]() | ![]() |
| Impagos en el fichero RAI | ![]() | ![]() | ![]() |
| Impagos en el fichero Asnef Empresas | ![]() | ![]() | ![]() |
| Categoría crediticia y probabilidad de incumplimiento de pago | ![]() | ![]() | ![]() |
| Extracto del balance y cuenta de pérdidas y ganancias | ![]() | ![]() | ![]() |
| Ratios y magnitudes económico-financieras | ![]() | ![]() | ![]() |
| Acceder | Acceder | Acceder |
21KLUBIBIZA CAPITAL INVESTMENT SL inscrita en el Registro Mercantil de Barcelona.
capital social de la empresa es de 3.000,00 euros.